Proyectos
UX / UI
Sobre mi
Contáctame
Proyectos
UX / UI
Sobre mi
Contáctame
Paula Espinosa Paula Espinosa

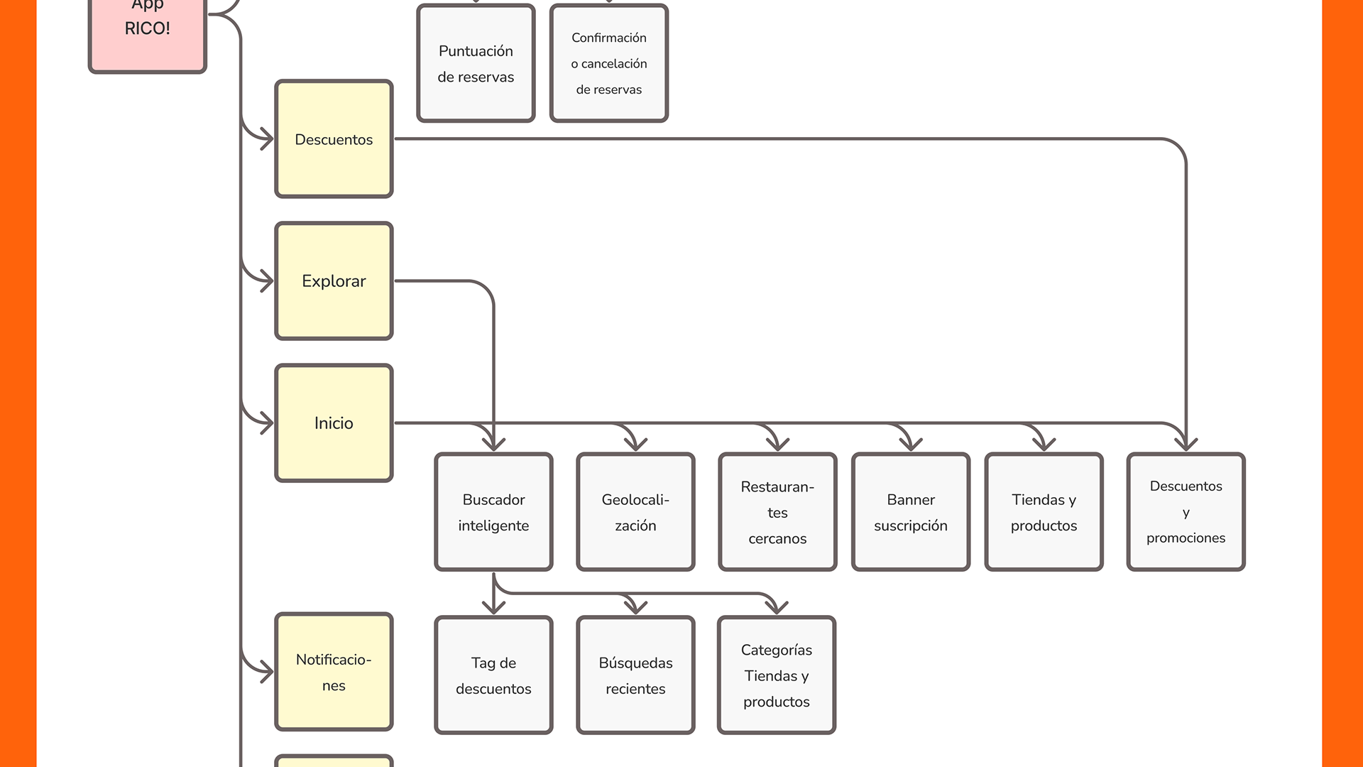
UX writing RICO app

Diseño de contenidos / Voz y tono de la marca

You may also like

Cortinas y cgs para Escuela Moderna de Música y Danza
2020
Bamzine II_11 Bienal de Artes Mediales
2014
Plantae
2023
opening credits of "Death proof"
2014
BUMPER ARTV
2014
Diseño CV
2023
corporativo Komatsu / animación de cortinas
2018
infografía científica
2014
Afiches / Uchile
2020
Sion Solutions
2014
↑Back to Top
Paula Espinosa©